中国政府网
湖北政府网
随州政府网
随县政府网
登录
微博
繁體
无障碍浏览
随县唐县镇鲁城河村
首页
村简介
惠民惠农政策
惠民惠农补贴
村务公开
财务公开
服务公开
公示公告
当前位置:
首页
>
惠民惠农补贴
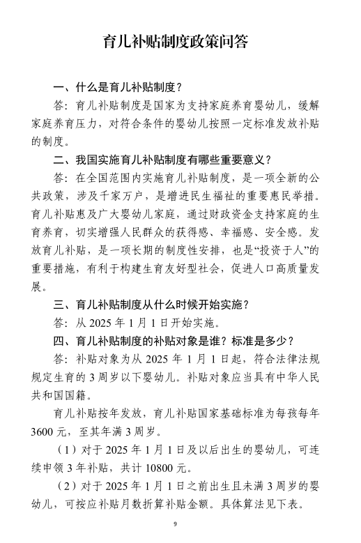
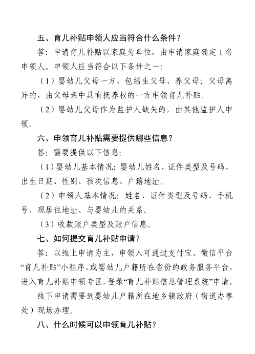
育儿补贴政策解答
发布日期:2025-08-29 09:10
信息来源:鲁城河村
审核:张晓琪
字号:[
大
中
小
]
村民意见箱
湖北政务服务网
您访问的链接即将离开“随县人民政府”门户网站,是否继续?
放弃
继续访问
辅助线
高对比
页面放大
页面缩小
局部放大
语音指读
重置
帮助
关闭
提示:在页面中移动鼠标,此处将突出显示相应文字。
×
繁体
拼音